banner

照明設備

照明設備

應用簡介:

照明應用包含 LED 驅動電源、工業照明、戶外路燈、舞台照明與智慧照明系統等。此領域注重 高能效(High Luminous Efficacy)、長壽命 與 強抗突波能力。LED 驅動器常採用高頻開關電源架構,以提升轉換效率與穩定亮度輸出,因此需使用高速整流元件(SBD / SiC SBD / UFD)及高效 MOSFET 控制晶體。同時,照明系統需能承受雷擊與電源波動帶來的瞬間浪湧,因此加入 TVS 與 Zener 等保護元件。BJT 與 MOSFET 也常用於調光控制與通訊介面電路中,以實現智慧化照明與能量管理功能。

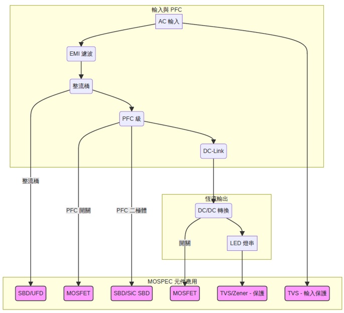
下圖展示LED驅動電源基本架構,用於將電網AC電力轉換為恒定電流驅動LED。

power

可使用產品:

  • SBD / SiC SBD:整流與續流用途,提高轉換效率。
  • MOSFET :用於調光控制及電源開關轉換。
  • UFD:續流二極體、減少開關損耗。
  • TVS:防雷、防突波保護。
  • Zener:穩壓與過壓防護。
  • BJT(Transistor):調光與控制驅動用途。
top